本月,還有哪些國家政策與地方政策備受關注,哪些補貼政策的新變化值得重視,相關光伏的利好政策還有什么?
分析發現:
國家:出臺光伏新政策6條;政策內容要點諸如:各地區組織開展平價上網和無補貼風電、光伏發電項目建設;
鼓勵和支持保障可再生能源電力優先消納利用,按照可再生能源優先發展和充分消納的原則開展電力建設和運行管理。
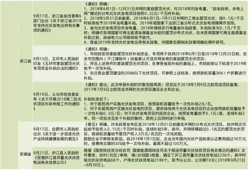
地方:共出臺23條;浙江、安徽、上海、陜西、內蒙古、河北、四川、北京、廣東、吉林、河南、山東等12省市的光伏政策有新的變動。
具體如下:










