2018年6月,國家能源局12398能源監管熱線(以下簡稱12398熱線)共收到有效信息8637件,環比增加8.87%。
按訴求性質分類,投訴410件,占有效信息的4.75%;舉報6件,占有效信息的0.07%;咨詢7377件,占有效信息的85.41%;表揚、求助、建議等其他方面844件,占有效信息的9.77%。
按反映渠道分類,12398電話8582件,電子郵件54件,其他1件。(2018年6月收到有效信息情況見表一)

二、分類情況
2018年6月收到的有效信息中,電力行業類5470件,占63.33%;新能源和可再生能源行業類2400件,占27.79%;石油天然氣行業類158件,占1.83%;煤炭行業類7件,占0.08%;其他事項602件,占6.97%。收到的投訴舉報中,電力行業類374件,占89.90%,新能源和可再生能源行業類共41件,占9.86%,其他領域1件,占0.24%。電力行業的投訴舉報中,供電服務方面333件,占89.04%;電力安全方面23件,占6.15%;成本價格和收費方面9件,占2.40%;電力交易、市場準入方面各1件,占0.27%;其他方面7件,占1.87%。(2018年6月電力行業有效信息按業務分類情況見表二)。

三、分布情況
2018年6月,各省(自治區、直轄市)按照收到的有效信息數量排序,河南、山東、河北、安徽、廣東等列全國前10位;按照投訴舉報數量排序,河南、河北、安徽、廣東、湖南等排在全國前10位。按照百萬人均投訴舉報數量排序,內蒙古、海南、安徽、天津、河南等排在全國前10位。(2018年6月有效信息及投訴舉報排名前10位情況見表三)

四、主要問題
投訴舉報反映的問題主要集中在電力行業、新能源和可再生能源行業。
電力行業反映的問題:一是迎峰度夏時期到來,部分地區持續高溫,用電負荷明顯增加導致頻繁停電;二是部分地區特別是城中村和一些農村地區供電能力不足,導致用電高峰時段用戶端電壓持續偏低,人民群眾日益增長的用電需求難以得到滿足;三是部分供電企業工作人員服務行為不規范、主動服務意識不強,存在處理用戶故障報修不及時、重復收取電費、違規催繳電費等問題;四是部分電力設施缺乏日常維護、電力線路老舊,存在安全隱患。
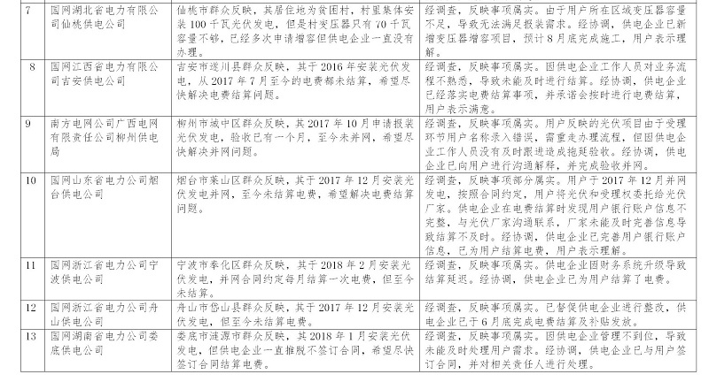
新能源和可再生能源行業反映的問題:一是因國家光伏補貼政策調整,部分供電企業以光伏發電項目未納入國家補貼建設規模范圍為由不予并網;二是部分供電企業進行分布式光伏電費結算、墊付光伏發電項目補貼不及時,引發用戶投訴。
五、處理結果
2018年6月,根據國家有關法律法規規定,國家能源局派出監管機構對屬于監管職責范圍的345件投訴舉報進行了受理;其他不屬于能源監管職責范圍的已按照有關規定進行了轉辦,并將相關情況及時告知當事人。
對受理的投訴舉報事項,國家能源局派出監管機構嚴格依據國家有關法律法規及文件規定進行處理:一是通過責令整改、監管約談等方式,及時糾正有關企業的違規行為。如東北能源監管局根據群眾集中反映的問題,約談了部分供電企業負責人,督促其規范辦理流程、保障用戶權益,及時解決了110戶自然人分布式光伏電費結算及補貼發放不及時的問題;二是通過協調督促,加快電能質量、安全隱患等問題的解決速度,保障群眾正常生產生活。如南方能源監管局高度重視迎峰度夏期間的電能質量問題,積極協調電網企業進行緊急立項改造、全面排查整治,及時解決了30件群眾反映的低電壓、頻繁停電問題,有效保障了人民群眾的用能需求。
2018年6月,已辦結投訴舉報282件(含部分往月結轉),回訪率為100%,回訪滿意率為81.91%。(2018年6月12398熱線典型投訴舉報事項具體處理情況見附件)







