BIPV
光伏發電、光熱發電,已經不再陌生了,而對于光伏建筑一體化這個詞,也許你了解的未必很深。近年來,光伏、光熱發電技術的發展,促進了國內光伏建筑一體化技術的不斷提高與突破。
隨著光伏發電政策的日益完善,國內大型建筑工程正好趕上了光伏補貼的好時光,光伏建筑一體化隊伍逐步壯大,慢慢的這些建筑也給自己“美容”換上了新妝,既節能又環保,還給建筑物披上了環保的外衣。
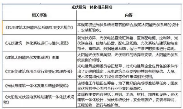
光伏建筑一體化建設因需求特殊,通常項目在建設時,需要實現5大要求:滿足建筑美學的要求、滿足建筑物的采光要求、滿足建筑的安全性能要求、滿足安裝方便的要求、PVB封裝技術的采用要能保障組件原有的使用壽命要求。此外,還要嚴格遵守光伏建筑一體化的行業標準。
為規范我國光伏建筑一體化的健康有序發展,有關部門推出了一系列的行業標準,今天小編就將目前已有的光伏建筑一體化的相關標準匯總如下圖,供參考。





