為進一步明確分布式發電市場化交易試點方案編制的有關事項,在《國家發展改革委國家能源局關于開展分布式發電市場化交易試點的通知》(發改能源〔2017〕1901號)基礎上,現對試點組織方式及分工、試點方案內容要求、試點方案報送等補充通知如下:
一、試點組織方式及分工
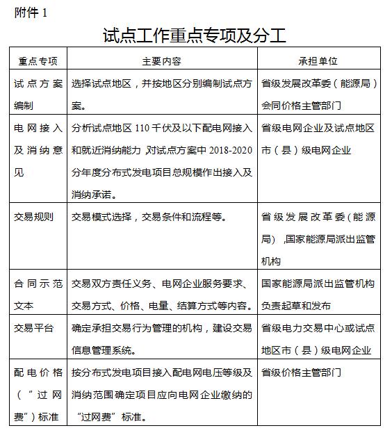
有關省級發展改革委(能源局、物價局)負責試點組織的整體工作,會同國家能源局派出監管機構和其他電力市場交易管理部門確定分布式發電交易平臺承擔機構,制定發布交易規則及研究確定試點項目的“過網費”標準等。省級發展改革委(能源局)會同國家能源局派出監管機構承擔組織編寫區域分布式發電市場化交易規則,派出監管機構負責研究制訂分布式發電交易合同示范文本。有關省級電網企業及試點所在地區市(縣)級電網企業負責向省級發展改革委(能源局、物價局)及試點所在地區市(縣)級發展改革委(能源局)提供電網建設及電力運行相關信息,分析試點地區110千伏及以下配電網接入和消納5萬千瓦以下分布式光伏發電(含地面光伏電站)、分散式風電等分布式電源的條件及在配電網內就近消納的潛力,提出以接入和消納條件為基礎的分布式發電布局及最大建設規模的建議。
二、試點方案內容要求
?。ㄒ唬┗A條件
資源條件主要是指氣象部門觀測評價數據,并提供當地已建成典型項目的年利用小時數;土地條件主要說明土地類型、適用的稅收征收范圍劃分及征收標準。
?。ǘ╉椖恳幠?/div>


結合已建成接入配電網消納的光伏發電、分散式風電的項目建設規模,以及電力系統的負荷和配電網布局,測算到2020年時接入110千伏及以下配電網可就近消納的分布式光伏和分散式風電的總規模及其2018-2020年各年度的規模。
(三)接網及消納條件
試點地區電網企業對2020年底前接入配電網就近消納的光伏發電、風電等項目,按既有變電站、已規劃改造擴容和新建變電站三種情況測算接入能力。電力電量平衡分析作為一項長期工作,暫不要求按預測分布式發電規模和布局測算,僅按總量進行分析,對每個項目的消納范圍在報送試點方案時可不確定,待試點方案啟動后逐個確定。
?。ㄋ模┰圏c項目
對試點方案的分布式發電項目按已建成運行項目、已備案在建項目和預計新建項目分類說明情況。對預計新建項目可概要描述大致布局和規模。為做好光伏電站和風電項目的規模管理和試點工作的銜接,國家能源局將在下達光伏電站、風電建設規模時對試點地區專項明確。
(五)交易規則
分布式發電市場化交易有三種可選的模式。各種模式交易規則分別如下。
1.分布式發電項目與電力用戶進行電力直接交易的模式。鼓勵選擇此模式,分布式發電項目單位與電力用戶以合同方式約定交易條件,與電網企業一起簽訂三方供用電合同。在電網企業已經明確自身責任和服務內容的前提下,也可只簽訂兩方電力交易合同,國家能源局派出監管機構在電網企業配合下制訂合同示范文本。
2.分布式發電項目單位委托電網企業代售電的模式。由電網企業起草轉供電合同文本。
3.電網企業按國家核定的各類發電的標桿上網電價收購并在110千伏及以下的配電網內就近消納的模式。
各省級價格主管部門會同能源主管部門,選擇1-2個地區申報試點。試點應滿足的條件:(1)當地電網具備一定的消納條件,可滿足項目接入需求。(2)入選項目可參照《國家發展改革委國家能源局關于開展分布式發電市場化交易試點的通知》(發改能源〔2017〕1901號)有關要求,并按有關規定簽訂直接交易協議,確保就近消納比例不低于75%。(3)全額就近消納的項目,如自愿放棄補貼,可不受規模限制。
如果已選擇了直接交易或電網企業代售電模式,若合同無法履行,允許變更為全額上網模式,由電網企業按當年對應標桿上網電價收購。
在報送試點方案時,可先提交合同示范文本草案,在國家發展改革委、國家能源局論證同意試點方案后,再確定正式合同示范文本。在試點方案中應明確選擇的交易模式種類、制訂交易規則和合同示范文本,交易規則可暫為大綱稿,在國家發展改革委、國家能源局論證同意其試點方案后,再由省級發展改革委(能源局)、國家能源局派出監管機構或其他承擔電力交易工作的部門按程序審定后發布。
?。┙灰灼脚_
省級發展改革委(能源局)會同國家能源局派出監管機構協調省級電力交易中心作為交易平臺,組織開展試點地區分布式發電交易(主要是直接交易),在省級電力交易中心暫不具備承擔分布式發電交易的情況下,可協調省級電網企業在試點地區的市(縣)級電網公司承擔交易平臺任務。在報送試點方案時應明確承擔交易平臺的單位。
三、試點方案報送
?。ㄒ唬┰圏c方案及支持性文件
省級發展改革委(能源局)、價格主管部門組織編制分布式發電交易試點地區市(縣)級區域試點方案,會同國家能源局派出監管機構初步論證后,報送國家發展改革委、國家能源局,隨方案報送以下支持性文件:
1.省級電網企業確認的試點地區分布式發電電網接入及消納意見;
2.試點地區電網企業承擔分布式發電市場化交易配套電網服務、電費計量收繳的承諾;
3.省級電力交易中心或市(縣)級電網企業承擔分布式發電市場化交易平臺的承諾;
4.省級發展改革委(能源局)、國家能源局派出監管機構起草的分布式發電市場化交易規則大綱或草案、分布式發電交易合同示范文本;
5.試點地區市(縣)級人民政府關于分布式光伏發電、分散式風電土地利用、稅收適用政策的說明或承諾;
6.省級價格主管部門關于試點項目配電價格(“過網費”)的核定建議。
?。ǘ┰圏c方案報送及實施時間調整
為便于扎實做好試點方案編制及相關工作準備,各單位報送試點方案的截止時間延至2018年3月31日。國家發展改革委、國家能源局將對報來的試點方案及時組織論證,各地區啟動試點的時間安排可據實際情況自主確定,最遲均應在2018年7月1日之前正式啟動。
補充通知未涉及事項仍按《國家發展改革委國家能源局關于開展分布式發電市場化交易試點的通知》(發改能源〔2017〕1901號)及其試點方案編制參考大綱執行。
附件:1.試點工作重點專項及分工
2.試點方案支持性文件要求
國家發展改革委辦公廳國家能源局綜合司
2017年12月28日







