包括:
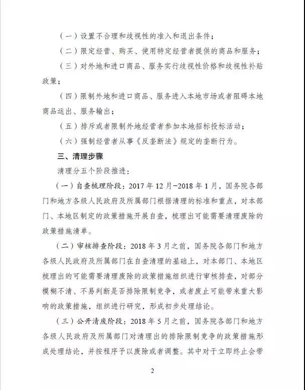
一)設置不合理和歧視性的準入和退出條件;
二)限定經營、購買、使用特定經營者提供的商品和服務;
三)對外地和進口商品、服務實行歧視性價格和歧視性補貼政策;
四)限制外地和進口商品、服務進入本地市場或者阻礙本地商品運出、服務輸出;
五)排斥或者限制外地經營者參加本地招標投標活動;
六)強制經營者從事《反壟斷法》規定的壟斷行為。
那么,這是否意味著那些存在本地保護性質的光伏補貼政策將會被清理呢?
倘若此文件能夠被徹底執行,將進一步刺激分布式與戶用光伏的市場。因為很多地方政府為了保證當地企業的營收,不可避免的對光伏補貼的領取做出了種種限制。而這些被本地保護的光伏企業,無論是產品質量還是技術先進性,絕大部分與現行的主流光伏企業不在一個量級。
此文件的出臺,將打破地方政府樹立的牢籠,讓用戶可以更加自由的選擇信賴的品牌,不再受補貼領取條件的限制,也讓戶用光伏的市場更加活躍起來。好的戶用光伏產品將會越走遠,多元化的戶用光伏產品競爭也會更加激烈。
原文如下
關于印發《2017-2018年清理現行排除限制競爭政策措施的工作方案》的通知
發改價監〔2017〕2091號
各省、自治區、直轄市人民政府,國務院各部委、各直屬機構:
根據《國務院關于在市場體系建設中建立公平競爭審查制度的意見》(國發〔2016〕34號)要求,國家發展改革委、財政部、商務部會同有關部門研究制定了《2017-2018年清理現行排除限制競爭政策措施的工作方案》,經國務院同意,現予印發,請認真貫徹執行。
附件:2017-2018年清理現行排除限制競爭政策措施的工作方案
國家發展改革委
財政部
商務部
2017年12月5日
【附件】




那些存在地方保護政策的光伏補貼
?山西省晉城市
1、補多少錢?
專項資金補貼包括光伏發電電量補貼和光伏項目建設安裝補貼。
光伏發電電量補貼標準:按0.2元/千瓦時給予補貼。(再加上國補0.42元/千瓦時)
建設安裝補貼:按建設裝機容量給予3元/瓦一次性補貼。即初裝一次性補貼1瓦3塊錢。
2、補貼用的專項資金從哪兒來?
《操作辦法》中指出,促進農村地區分布式光伏發電示范應用財政扶持專項資金(以下簡稱專項資金)由市財政部門統籌安排。
3、補貼對象?
專項資金用于補貼在全市范圍內農村(鄉鎮以下)地區,購置使用本地光伏產品且經電力部門驗收合格的分布式光伏發電項目。國家、省單獨立項予以專項補貼的項目,不在本辦法補貼范圍。
?安徽省合肥市
對2016年1月1日至2018年12月31日期間并網的屋頂分布式發電項目,自項目并網次月起,給予投資人0.25元/千瓦時補貼,補貼執行期限15年。對2016年1月1日至2016年12月31日期間并網的地面電站項目,自項目并網次月起,給予投資人0.25元/千瓦時補貼,補貼執行期限10年;對2017年1月1日至2018年12月31日期間并網的地面電站項目,自項目并網次月起,給予投資人0.20元/千瓦時補貼,補貼執行期限6年。
對裝機規模超過0.1MW且建成并網的屋頂光伏電站項目,按裝機容量給予屋頂產權人10萬元/兆瓦一次性獎勵,單個項目、同一屋頂產權人獎勵不超過100萬元。
對使用《合肥市光伏地產品推廣目錄》中光伏構件產品替代建筑裝飾材料、建成光伏建筑一體化項目的,在項目建成并網后,除享受市級度電補貼外,按裝機容量一次性給予1元/瓦的工程補貼,單個項目補貼不超過100萬元。
?安徽省淮北市
光伏發電項目補貼。在我市注冊的光伏企業新建光伏發電項目,同時在我市投資5000萬元以上光伏產業項目的,或70%以上使用我市企業生產的光伏產品,根據項目建成后的實際發電效果,除按政策享受國家、省有關補貼外,由受益財政按其年發電量給予項目運營企業0.25元/千瓦時補貼,根據光伏市場、技術變化情況,補貼標準按照項目達到盈虧平衡的原則進行調整。(責任單位:市發改委〔物價局〕、市財政局〔國資局〕)
?陜西省商洛市
對在商洛市注冊并全部使用市內企業生產的電池板、組件的發電企業,除享受中省有關補貼外,市縣財政再按發電量給地面光伏電站和分布式光伏電站補貼0.01元和0.05元每度;
對在我市注冊、繳納稅金且累計在市內安裝光伏發電裝機達到50兆瓦以上、管理維護光伏發電裝機超過100兆瓦的公司,按其勞務報酬計征的個人所得稅的5%給予一次性獎勵;
對在我市注冊、繳納稅金的逆變器、光伏電纜、變壓器及光伏玻璃等配套產品生產企業,按其繳納地方本級次稅金的5%予以返還。
?江蘇南通
對市區年內竣工并網的裝機容量不小于1兆瓦的分布式光伏發電項目,采用南通地區企業生產的光伏組件等關鍵設備(本地配套率大于70%)的,按0.5元/瓦對項目實施主體給予一次性補助,單個企業年度補助總額不超過1000萬元;本地配套率100%的企業,補助總額不作限制。
除了上述地方外,還有很多地方的分布式光伏補貼政策中包含對使用設備的規定,由于時間原因,故不一一贅述。





