
根據《國家發展改革委 國家能源局關于印發<解決棄水棄風棄光問題實施方案>的通知》(發改能源〔2017〕1942號)、《電力系統安全穩定導則》(GB38755-2019)的有關要求,為優化我省新能源項目(指風電和光伏發電項目,下同)發展布局,引導企業理性投資,不棄風棄光,確保電力系統安全穩定運行,促進新能源產業持續健康有序發展。省能源局會同國網湖北省電力公司、湖北省電力規劃研究中心對全省各區域2020年新能源項目并網運行狀況進行監測分析,對2021年全省新能源消納能力進行預測分析,形成了《湖北省2021年度新能源消納指引》,現予印發。
湖北省能源局
2021年3月3日
附件

湖北省2021年度新能源消納指引
一、各地區消納情況
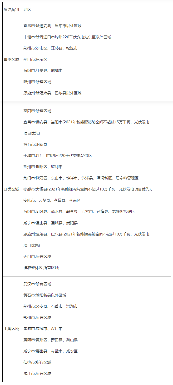
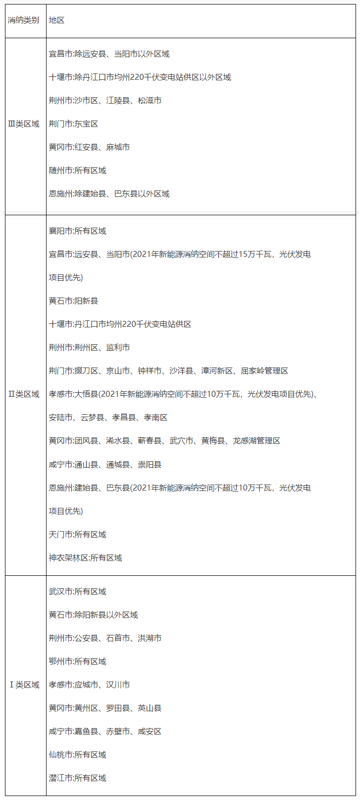
統籌考慮全省新能源在建項目、電力負荷和送出通道、電網網架結構和全社會用電量等情況,以及國家對新能源棄風棄光率的要求,全省分縣(市、區)消納能力如下(220千伏及以下電壓等級消納能力由高到低按Ⅰ、Ⅱ、Ⅲ三類區分):
Ⅲ類區域為消納困難區域。包括宜昌市(除遠安縣、當陽市外)、十堰市(除丹江口市均州220千伏變電站供區外)、荊州市(沙市區、江陵縣、松滋市)、荊門市(東寶區)、黃岡市(紅安縣、麻城市)、隨州市、恩施州(除建始縣、巴東縣以外)。
Ⅱ類區域為消納局部受限區域。包括襄陽市、宜昌市(遠安縣、當陽市)、黃石市(陽新縣)、十堰市(丹江口市均州220千伏變電站供區)、荊州市(荊州區、監利市)、荊門市(掇刀區、京山市、鐘祥市、沙洋縣、漳河新區、屈家嶺管理區)、孝感市(大悟縣、安陸市、云夢縣、孝昌縣、孝南區)、黃岡市(團風縣、浠水縣、蘄春縣、武穴市、黃梅縣、龍感湖管理區)、咸寧市(通山縣、通城縣、崇陽縣)、恩施州(建始縣、巴東縣)、天門市和神農架林區。
Ⅰ類區域為具備消納空間的區域。包括除Ⅲ類和Ⅱ類外的其他縣(市、區)。
二、消納結果運用

Ⅲ類區域可新增建設戶用光伏發電項目、利用固定建筑屋頂建設的分布式光伏發電項目、百萬千瓦基地。
Ⅱ類區域可新增建設以下五類項目:一是Ⅲ類區域可新增建設的項目;二是風光儲項目(指風儲、光儲、風光儲項目);三是結合火電靈活性改造建設的風光火互補項目(指風火、光火、風光火互補項目);四是利用現有風電和水電項目送出工程建設的風光水互補項目(指風水、光水、風光水互補項目);五是新能源擴(續)建項目。
Ⅰ類區域優先新增建設Ⅱ類區域的五類項目,有序推進其他新能源項目建設。
請市州按照消納指引,引導企業合理布局新能源項目,推進全省新能源有序發展。
湖北省2021年度新能源消納分區表指引





